当前位置:新闻中心健康资讯喝酒脸红者的基因警报/Nature子刊揭示:ALDH2缺陷者正面临DNA崩塌与细胞衰退双重危机
喝酒脸红者的基因警报/Nature子刊揭示:ALDH2缺陷者正面临DNA崩塌与细胞衰退双重危机
时间:2026-03-12
来源:陕西中港万海生命科学研究院

20240825161042.gif

在酒桌上,我们常常能看到这样一群人:仅仅浅尝一口酒,脸颊就迅速泛起红晕,连耳根和脖子都难以幸免,伴随而来的还有心跳加速、头晕等不适。长久以来,这种现象被简单归为“酒量差”,甚至被当作“能喝”的标志。

1.png

在社交场合推杯换盏,在独处时刻借酒消愁,酒精早已渗透进现代人的生活。然而,在酒精带来短暂愉悦的背后,是它对人体细胞的悄然侵蚀,更是为阿尔茨海默症这一可怕疾病埋下的隐患。越来越多的科学研究正在揭开饮酒与阿尔茨海默症之间的关联,让我们看清酒精如何一步步损伤细胞,增加患病风险。

《Nature Communications》最新研究“Endogenous aldehyde-induced DNA-proteincrosslinks are resolved by transcription-coupled repair”发现,快15这类人群的ALDH2基因缺陷会引发致命连锁反应:体内堆积的乙醛将像"分子剪刀"般剪断DNA,将使细胞衰老速度飙升300% ,使阿尔茨海默病风险飙升3.8倍,细胞衰老速度加快!

2.png

喝酒脸红的核心原因,并非所谓的“酒量”问题,而是体内基因的突变。在东亚人群中,约每3个人中就有1人携带ALDH2基因突变,这种突变会导致乙醛脱氢酶2(ALDH2)活性不足,甚至完全丧失功能。

正常情况下,人体摄入酒精后,肝脏会先将其代谢为乙醛,随后ALDH2会迅速将乙醛转化为无毒的乙酸,最终排出体外。但对于携带ALDH2基因突变的人来说,乙醛无法被及时分解,大量堆积在体内。乙醛是一种高活性的有毒物质,它会像“破坏分子”一样,在体内肆意妄为,引发一系列连锁反应。

研究团队发现 ADH5 和 ALDH2 两种基因的同时丧失,会引发一种典型的早衰疾病 AMeD 综合征,导致内源性甲醛的累积和进一步的 DNA 损伤,表现为骨髓衰竭(再生障碍性贫血)、智力障碍(智力迟钝)和发育缺陷(侏儒症),其源于内源性甲醛的积累和甲醛衍生的 DNA 损伤导致的 DNA 修复途径超负荷所致。因此,研究团队推测,醛类和衰老之间存在一定的关联

3.png

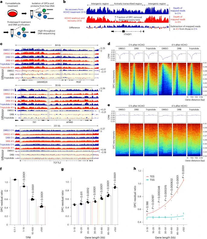
研究结果显示醛诱导的 DPC 会集中发生在活跃的转录区域,在转录区域去除 DPCs 需要传统的 TCR 因子和蛋白酶体,醛诱导的转录阻断病变可以通过 TCR 有效地修复。同时,Adh5 和 Aldh2 功能的丧失还导致了 DPC 水平显著升高。

为了解 TCR 在去除小鼠 DPCs 中的作用,研究团队又构建了在醛解毒和 TCR 途径中均生理受损的小鼠,发现这些存在基因缺陷的小鼠,寿命明显更短,且体重低于正常小鼠,TCR 缺乏加剧了小鼠 AMeDS 综合症表型,出现造血功能异常。

4.png

这种基因缺陷带来的影响远不止脸红。研究表明,乙醛在体内积累会直接损伤肝细胞,增加肝炎、肝硬化甚至肝癌的发病风险。更令人担忧的是,它对身体的伤害并不局限于肝脏,而是会波及全身各个系统,为衰老和神经退行性疾病埋下隐患。

名古屋大学Tomoo Ogi团队在《Nature Cell Biology》上的研究,首次揭示了乙醛与早衰之间的直接关联。乙醛会与细胞内的DNA和蛋白质发生强烈反应,形成一种名为DNA-蛋白交联体(DPCs)的物质。

5.png

这研究揭示了醛类是一种过早衰老相关代谢副产物,其诱导的DNA-蛋白质交联(DPC)会干扰基因的复制和转录,DPC修复和醛类清除的遗传性缺陷会导致早衰症。这些发现为遗传性早衰症带来了新见解,也为健康人群的抗衰老提供了潜在策略——例如减少与酒精、空气污染和烟雾等醛类诱导物的接触。

DPCs就像卡在细胞机器里的“异物”,会严重干扰细胞的正常增殖和功能维持。它会阻断DNA的复制和转录过程,使得细胞无法正常合成蛋白质、传递遗传信息,最终导致细胞功能障碍,甚至死亡。长期处于这种状态,细胞的衰老速度会被大幅加快,人体的各项机能也会随之提前衰退。

为了验证这一机制,研究人员构建了携带ALDH2基因突变的早衰症小鼠模型。这些小鼠体内乙醛大量积累,DPCs在细胞中不断堆积,最终表现出明显的早衰症状,如皮肤松弛、毛发稀疏、行动迟缓等,其寿命也远短于正常小鼠。这一实验结果直接证明了乙醛代谢缺陷与衰老加速之间的因果关系。

对于携带ALDH2基因突变的人群来说,每一次饮酒都是对细胞的一次“暴击”。长期的乙醛积累会让身体的衰老速度比普通人快得多,可能在中年时期就出现老年斑、记忆力下降、免疫力减弱等衰老迹象。

除了加速衰老,ALDH2基因缺陷还会显著增加阿尔茨海默病的发病风险。《Nature Communications》上的研究指出,这种基因缺陷会通过多种途径影响大脑健康,为阿尔茨海默病的发生发展“铺路”。

6.png

首先,乙醛的神经毒性会直接损伤神经元。乙醛可以透过血脑屏障进入大脑,破坏神经元的细胞膜,导致神经元内的钙离子失衡,引发神经元凋亡。同时,乙醛还会促进大脑中β-淀粉样蛋白的沉积,而β-淀粉样蛋白的异常聚集正是阿尔茨海默病的核心病理特征之一。

其次,基因缺陷引发的慢性炎症会持续损伤大脑。乙醛在体内积累会引发全身性的慢性炎症反应,这种炎症状态会通过血液循环影响到大脑,导致神经炎症的发生。神经炎症会激活小胶质细胞,使其过度分泌炎症因子,进一步损伤神经元,加速大脑的退行性病变。

7.png

此外,ALDH2基因缺陷还会影响大脑的能量代谢。ALDH2不仅参与乙醛代谢,还在大脑的能量供应中发挥着重要作用。当ALDH2活性不足时,大脑细胞的能量产生会受到影响,导致神经元功能下降,记忆力减退,这也是阿尔茨海默病的早期症状之一。

临床研究数据也印证了这一结论。对东亚人群的大规模流行病学调查显示,携带ALDH2基因突变的人群,阿尔茨海默病的发病率是正常人群的2-3倍,且发病年龄更早,病情进展更快。

酒精直达脑部开启细胞损伤连锁反应

酒精进入人体后,能在几分钟内穿过血脑屏障,直接作用于大脑神经细胞,开启一场悄无声息的细胞损伤风暴。

01直接神经毒性:摧毁细胞结构

酒精及其代谢产物乙醛具有强烈的神经毒性,会直接破坏脑细胞的细胞膜结构,导致神经元细胞死亡。长期饮酒会使大脑皮层和白质逐渐萎缩,脑沟增宽,脑室扩大,大脑如同被慢慢抽空的海绵,失去原本的饱满与活力。牛津大学的一项研究显示,饮酒量与脑容量减少存在明确关联,50岁人群中,每天摄入酒精量从1个单位增加到2个单位,大脑老化程度相当于加速衰老两年;从2个单位增至3个单位,老化程度则相当于三年半。这种损伤是不可逆的,会直接导致记忆力减退、反应迟钝等症状,为阿尔茨海默症的发生埋下伏笔。

02神经递质失衡:扰乱细胞信号传递

酒精会干扰大脑中神经递质的平衡,影响细胞之间的信号传递。它短期会促使多巴胺释放,带来愉悦感,但长期下来会打破神经递质的正常分泌规律,导致大脑信号传递紊乱。当神经递质失衡,大脑的认知功能、情绪调节等都会受到影响,使人出现情绪不稳、记忆力下降等问题。而这些正是阿尔茨海默症的早期症状表现,长期的神经递质紊乱会加速大脑的退行性病变,增加患病风险。

03营养吸收障碍:剥夺细胞能量来源

长期饮酒还会影响胃肠道对营养物质的吸收,尤其是维生素B1。维生素B1是大脑能量代谢的关键辅酶,对维持脑细胞的正常功能至关重要。酒精会严重阻碍胃肠道对维生素B1的吸收,同时影响肝脏对其的储存和利用,导致大脑缺乏足够的能量供应。就像机器失去了燃料,脑细胞无法正常运作,大量细胞因此死亡。这种因营养缺乏导致的细胞损伤,会进一步加剧大脑的衰退,增加阿尔茨海默症的发病几率。

总     结

该研究首次证实,ALDH2缺陷者体内积累的乙醛会使DNA-蛋白质交联损伤增加17倍。当这些损伤突破转录偶联修复的极限,阿尔茨海默病的病理进程将被不可逆地激活——而这一切,始于每一次饮酒后的脸红。

少喝酒,本质上就是在减少酒精对细胞的一次次伤害,为大脑构筑起一道坚实的健康防线。

我们已经清晰地看到,酒精如何穿透血脑屏障,直接破坏神经细胞的结构,扰乱神经递质的平衡,剥夺细胞的能量来源;如何催生β-淀粉样蛋白沉积、tau蛋白缠结,引发慢性神经炎症,一步步将大脑推向阿尔茨海默症的深渊。每一次端起酒杯,都是在给大脑细胞的健康埋下隐患,而每一次放下酒杯,都是在为细胞的修复和争取生机。

参考文献

1:Endogenous aldehyde-induced DNA-proteincrosslinks are resolved by transcription-coupled repair

免责声明:本文旨在科普相关知识,不作为医疗指导意见

编辑|Zhang.ZG

审核|Geng.ZG

Copyright @2023 版权所有 陕西中港万海生命科学研究院 备案号:陕ICP备20005433号-2