
想象一下,未来某天,癌症或糖尿病患者只需轻轻拧开一瓶可乐,就能启动体内的细胞治疗程序——这不是科幻,而是正在成为现实。
2026年1月4日,同济大学附属同济医院乳腺外科中心蔡丰丰主任、乔龙亮博士团队联合华东师范大学生命科学学院首批尚思探索学者叶海峰教授团队,以及上海大学医学院王美艳研究员团队,在国际知名学术期刊 Advanced Science(影响因子)上以研究长文(Research Article)形式发表题为 “A Natural Sweetener-inducible Genetic Switch Controls Therapeutic Protein Expression in Mammals” 的论文。

研究从“智能活体药物”的设计理念出发,成功构建了一种由天然甜味剂D-阿洛酮糖触发的人工基因开关系统——PURE系统。该系统能够在哺乳动物体内实现对治疗性蛋白表达的远程、可逆且剂量依赖式调控。研究表明,通过口服含阿洛酮糖的饮料(如特定配方的可乐),即可精准“开启”或“调节”工程化细胞中目标蛋白的表达水平,从而实现一种“可饮用触发”的细胞治疗新策略。

预期用于临床和/或生物医学应用的候选触发分子将是天然的、无毒的、高度可溶的和廉价的。D-阿洛酮糖(Psicose)是单糖果糖的低热量差向异构体,被一些主要的商业食品和饮料制造商用作低热量甜味剂,其甜度估计为蔗糖的70%。美国食品和药物管理局(FDA)已接受了一份关于阿洛酮糖作为各种特定食品类别中的糖替代品的一般公认安全(GRAS)地位的请愿书(GRN No.400)。阿洛酮糖在体内以极低的速率代谢,这表明它不像传统糖那样容易被细胞酶分解以产生能量,而且它被吸收的程度很低,不会提高胰岛素水平[。因此,阿洛酮糖是触发诱导型转基因表达系统的一种有吸引力的诱导剂。
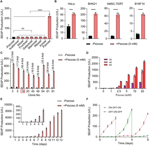
研究人员在哺乳动物细胞中构建了一个阿洛酮诱导转基因(PURE)系统。PURE系统由一种合成的哺乳动物反式阻遏物iPsiR(KRAB PsiR)组成,它是通过融合KRAB结构域而产生的,KRAB结构区是一个特征明确的转录阻遏模块,它招募共阻遏物和表观遗传修饰物来沉默靶基因表达,与来自根癌农杆菌的转录阻遏物PsiR的N末端融合(图1A)。

首先构建了具有单个PsiO拷贝的合成PsiR特异性启动子,发现在不给药阿洛酮的情况下存在较高的基础泄漏(图S1A)。先前的研究表明,通过提高启动子和报告基因之间的阻遏物结合,可以开发出增加操作员拷贝数的方法来降低背景活性,进一步设计了四种不同的合成PsiR特异性启动子,它们具有不同的PisO串联重复迭代。在这些设计中,PPsiR3在阿洛酮糖刺激下显示出分泌的胚胎碱性磷酸酶(SEAP)表达的最佳倍数诱导,实现了最小基础活性和最大诱导能力之间的最佳平衡(图1B;图S1)。然而,在没有20 mM阿洛酮糖的情况下,它具有很强的背景,在20 mM阿洛酮糖的条件下,SEAP报告基因激活率较低(8.6倍)(图1B)。
PsiRT135N显示出最高的SEAP表达诱导效率(8.8倍),而在5 mM阿洛酮糖存在下,野生型PsiR的诱导效率是4.4倍(图1D)。结果表明,PsiRT135N突变体对阿洛酮糖表现出显著更高的反应敏感性。突变的PsiRT135N;与突变的PsiRT135N和WT PsiR相比,V134S显著增加了用低阿洛酮糖浓度(5 mM阿洛酮)处理的细胞培养物中的报告基因表达,并且在20 mM阿洛科斯处理后,SEAP信号在三种不同版本的PsiR中达到饱和水平(图1F)。
只有在暴露于阿洛酮糖后的细胞中才能观察到明显的SEAP信号;暴露于其他筛选化合物后,细胞没有明显的信号(图2A),表明PURE系统对阿洛酮糖作为诱导剂具有高度特异性。

研究人员对稳定的HEKPURE-EAP细胞系进行了表征。用阿洛酮糖诱导导致剂量依赖性SEAP表达持续长达6天(图2D)。值得注意的是,激活PURE系统至少需要6小时。此外,PURE系统介导了SEAP表达的显著时间依赖性增加(图S4)。细胞在连续培养中进一步保持稳定的产量超过13天(图2E)。此外,我们表征了这种稳定的HEKPURE-EAP细胞系的基因表达可逆性,该细胞系在阿洛酮糖或载体(DMSO、二甲亚砜)存在下连续培养6天,每2天在条件之间切换一次,并获得了稳健的ON-OFF-ON或OFF-ON-OFF表达模式(图2F),表明PURE系统能够实现可逆和严格控制的基因激活。这些结果表明,PURE系统可以微调哺乳动物细胞中的转基因表达。
在确定了PURE系统在细胞中的基本性能特征后,接下来对小鼠进行了实验,以测试PURE是否可以通过腹腔注射或口服阿洛酮糖来控制体内转基因表达。细胞包封是一种将工程细胞固定在半透膜、生物相容性膜内的技术,允许受控的治疗性蛋白质释放,同时保护细胞免受宿主免疫排斥,该技术已用于临床前和临床药物输送环境中的可植入活细胞系统。因此,配备这种PURE系统的设计细胞(HEKPURE-EAP)被封装在海藻酸盐-聚赖氨酸-海藻酸盐微珠中。然后将包封的细胞植入小鼠的腹膜腔内(图3A)

通过腹腔注射或口服阿洛酮糖,小鼠的SEAP水平显著升高(图3B,C),表明转基因在体内成功激活。此外,SEAP表达随着阿洛酮糖浓度的升高(每天0至2 g/kg)呈剂量依赖性增加(图3B,C),支持小鼠PURE系统的可调性。值得注意的是,以1 g/kg的剂量口服阿洛酮糖诱导小鼠SEAP表达至3.61 U/L,达到稳定水平,而在非诱导对照组中仅检测到0.24 U/L(图3C)。
结果表明,使用SB转座子系统稳定工程化的HEKPURE-EAP细胞移植不会引起可检测的全身毒性或组织病理学异常,支持PURE系统在体内的生物安全性和生物相容性。
STZ诱导的T1D小鼠植入HEKPURE-SEAP-2A-mINS细胞,单次口服阿洛酮糖可乐,并在不同时间点(0-36h)测量胰岛素水平。结果显示,胰岛素水平在给药后约18小时达到峰值。此后,胰岛素水平逐渐降低,但在24小时前仍明显高于基线(图S10)。基于这些发现,在我们的研究中,给药间隔设定为每24小时一次。
STZ诱导的T1D小鼠被随机分为四个实验组,而野生型(WT)小鼠作为对照:G1、WT组;G2、STZ诱导的T1D对照小鼠(STZ)组;G3、STZ诱导的T1D对照小鼠暴露于可乐(STZ+可乐)组;G4、STZ诱导的T1D小鼠植入微囊化HEKPURE-SEAP-2A-mINS而不暴露于阿洛酮糖(HEKPURE-EAP-2A-mINS-阿洛酮)组;G5、STZ诱导的T1D小鼠植入微囊化HEKPURE-SEAP-2A-mINS并暴露于阿洛酮糖(HEKPURE-EAP-2A-mINS+阿洛酮葡萄糖)组(图4A)。与植入HEKPURE-SEAP-2A-mINS细胞但未暴露于psicose cola的T1D小鼠(G4)和STZ诱导的T1D对照小鼠(G2、G3)相比,植入HEKPURE-1EAP-2A-mINS细胞并暴露于psicos cola的T13小鼠(G5)在13天内显示出更高的血液胰岛素水平(图4B)和更低的空腹血糖水平(图4C)。

在植入PURE设计细胞3天后进行腹腔葡萄糖耐量试验(IPGTT)。与其他对照组小鼠(G2、G3和G4)相比,G5小鼠的葡萄糖稳态明显改善,餐后葡萄糖波动减少(图4D、E)。总的来说,这些结果表明,PURE系统可以安全地调节胰岛素表达,以在T1D小鼠中达到所需的血糖水平。
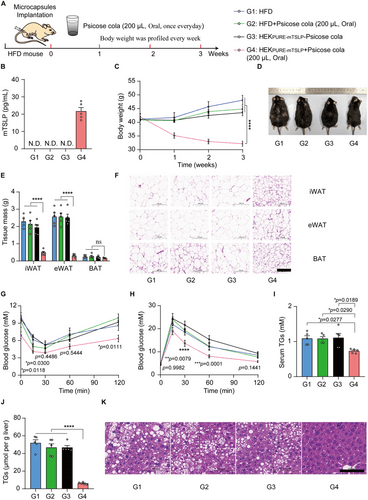
HFD喂养的小鼠植入微囊化HEKPURE mTSLP,并暴露于阿洛酮糖可乐(HFD饲养的小鼠植入微胶囊化HEKPURE+mTSLP)组。G2和G4组的小鼠每天口服200µL阿洛酮糖可乐(相当于每公斤体重1克阿洛酮)(图5A)。

诱导后24小时,G4小鼠的血清mTSLP水平显著升高,而在三个对照组中均未发现可检测到的mTSLP(图5B)。在3周的治疗期内,与HEKPURE mTSLP-阿洛酮糖可乐组、单独使用阿洛酮葡萄糖可乐组和未经治疗的HFD对照组小鼠相比,植入微囊化HEKPURE m2LP并暴露于阿洛酮可乐的HFD喂养小鼠(G4)体重显著降低(图5C,D)。在HFD模型小鼠中治疗3周后,与其他三个对照组相比,G4小鼠的脂肪组织(包括皮下腹股沟白色脂肪组织(iWAT)和附睾白脂肪组织(eWAT))重量显著降低。棕色脂肪组织(BAT)在所有组中都没有变化(图5E)。此外,H&E染色显示,与其他三个对照组相比,G4小鼠的脂肪组织(iWAT、eWAT和BAT)中的脂肪细胞大小明显较小(图5F)。
HE染色显示,G4组的脂肪滴明显较小,表明肝脏脂肪变性的严重程度减轻(图5K)。这些结果证明了饮料相容性诱导体内治疗性蛋白质表达的可行性,并提出了通过工程活细胞疗法干预肥胖的潜在策略。
研究证明了微胶囊化的设计细胞可以通过饮用阿洛酮糖可乐来激活,以调节体内治疗性蛋白质的表达,从而实现糖尿病小鼠的血糖控制和肥胖小鼠的体重减轻。
阿洛酮糖比其他甜味剂具有几个优点:它是天然的、廉价的,并且血液半衰期短。因此,它比人造甜味剂更安全,并且符合患者的需求。此外,饮食中补充阿洛酮糖似乎对脂质代谢和体重管理有有益的影响。
研究展示了PURE系统如何与阿洛酮糖饮料的便捷输送方法无缝集成,为基于食物的细胞疗法治疗肥胖和其他代谢性疾病等疾病提供了一种新方法。此外,这种策略可以扩展到诱导尿酸氧化酶的表达用于痛风治疗或甲状旁腺激素(PTH)用于甲状旁腺功能亢进症。
总的来说,预计PURE系统将加速细胞和基因疗法向未来临床应用的发展。
结 语

这项研究是合成生物学与临床医学融合的里程碑,其影响远超疾病治疗本身。它代表了“活体药物”新范式——治疗不再是冰冷的药丸,而是融入日常生活的温暖体验。 团队已通过动物模型验证安全性和有效性,下一步将聚焦于人体试验,优化微胶囊封装技术以确保细胞在体内长期存活。
随着技术成熟,它可能重塑医疗体系:从医院中心化治疗转向家庭化自我管理,降低医疗成本,同时为全球患者提供平等的治疗机会。正如蔡丰丰团队在乳腺癌精准治疗领域的持续创新,这项突破再次证明,科学的“甜蜜点”往往藏在最简单的生活细节中——比如,一瓶可乐的魔力。
参考文献
【1】A. Cubillos-Ruiz, et al., “Engineering Living Therapeutics With Synthetic Biology,” Nature Reviews Drug Discovery. 20 (2021): 941–960.
【2】M. Y. Chung, et al., “Hypoglycemic Health Benefits of D-Psicose,” Journal of Agricultural and Food Chemistry 60 (2012): 863–869.
【3】https://www.nhc.gov.cn/sps/c10008/202507/63194b5e9dada74f59a06cfd792.shtml.
免责声明:本文旨在科普相关知识,不作为医疗指导意见
编辑|Zhang.ZG
审核|Geng.ZG