
当凌晨三点的加班通知响起,你抓挠着日渐稀疏的头发,却不知同一时刻,体内的免疫防线正在崩塌。压力对健康有着深远的影响,但人们对它是如何损害组织的却知之甚少
2025年11月26日,哈佛大学许雅捷(Ya-Chieh Hsu)团队在Cell 在线发表题为“Stress-induced sympathetic hyperactivation drives hair follicle necrosis to trigger autoimmunity”的研究论文,该研究表明急性压力触发快速脱发和启动自身免疫。

长期以来,压力一直与脱发症有关:表现为显著脱发的休止期脱发与压力事件密切相关。由攻击毛囊的自身反应性CD8+T细胞驱动的斑秃,通常在压力后出现或复发,病例可追溯到几年前的创伤性事件。新冠肺炎大流行期间,脱发病例也激增。还有许多其他未诊断或未分类的压力相关脱发病例。尽管机制尚不清楚,但这些观察表明,压力会对毛囊产生即时和长期的影响。
慢性压力会通过作用于皮肤生态位的肾上腺衍生皮质酮的升高来维持HFSC的静止,从而延长休止期。急性声音压力已被证明会加速啮齿动物进入休止期。然而,由于90%的人类头皮毛囊处于生长期,了解压力如何影响生长期毛囊尤为重要。

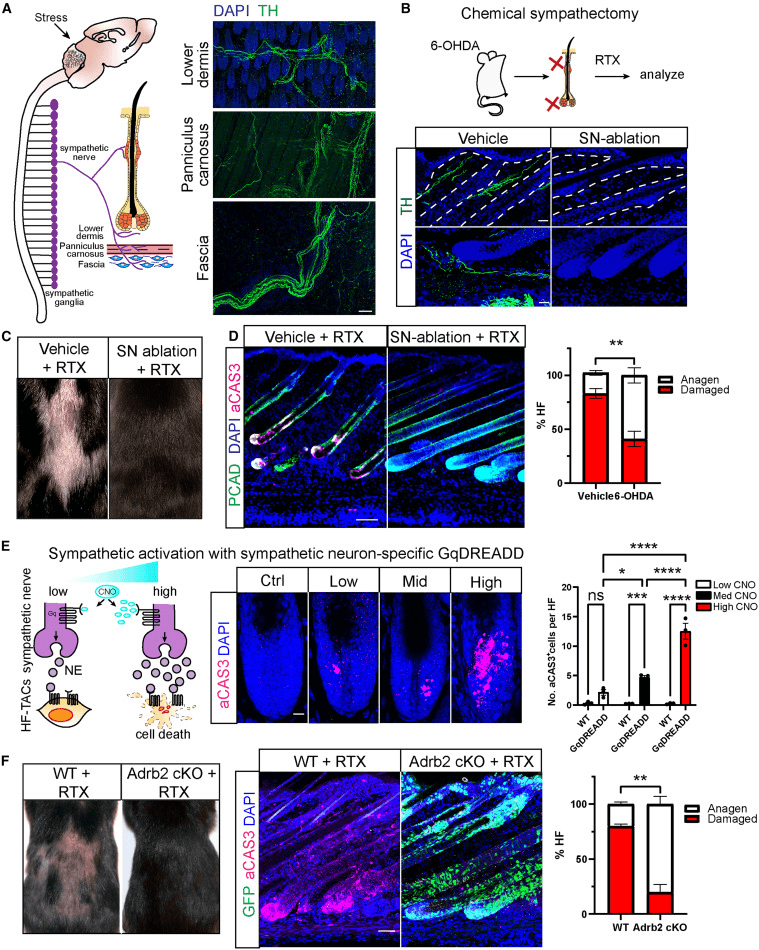
为了确定心理或身体压力如何影响生长期毛囊,研究采用了两种既定的急性压力方案(图1A)——束缚压力,其中小鼠被置于束缚剂中,或短暂疼痛诱导,其中小鼠被注射了辣椒素的类似物树脂毒素(RTX)。当背部大多数毛囊处于生长期IV时,将这些方案应用于4周龄的C57BL/6小鼠(见STAR方法)。这两种方案都会导致脱发——注射RTX会在3天内导致可见的脱发,而在束缚模型中,脱发大约在5-7天后出现。在两种压力下,在生长期毛囊中检测到细胞死亡的标志物活性半胱氨酸天冬氨酸蛋白酶-3(aCAS3)(图1A-1C、S1B和S1C)。在生长期IV,鳞茎中增殖的HF-TAC会促使毛囊快速向下生长,而隆突中的HFSC则已恢复静止。RTX后1天,约30%的毛囊为aCAS3+,所有毛囊均出现明显的HF-TAC死亡(每个毛囊切片约21±2.3个死亡HF-TAC)。在这些受损的毛囊中,只有约50%的毛囊显示aCAS3+HFSC,通常仅限于1-2个细胞。RTX后3天,许多HF TAC被破坏,毛囊退化,而对照组仍处于完全生长期(生长期VI)(图1C-1G)。在这个阶段,不再检测到aCAS3+HFSC。RTX注射后8天,RTX注射小鼠的毛囊已退化为端粒样形态,而对照组仍处于完全生长期(图1D)。

观察到皮肤上的MeSCs普遍减少,一些区域显示MeSCs完全耗尽(图S1F)。这些区域也是HF-TAC死亡毛囊最多的区域。同样,在束缚应激下,受损最严重的毛囊也表现出最大的MeSC损失(图S1G)。总之,这些发现表明,急性应激不仅会分散MeSC,还会引发HF-TAC的快速死亡。
为了研究了哪些应激诱导的生理变化导致HF-TAC死亡。RTX注射会引发两种标志性反应:下丘脑-垂体-肾上腺(HPA)轴的刺激和交感神经系统的激活。肾上腺切除的小鼠在RTX后仍然脱发(图S2A-S2C),这表明急性应激诱导的脱发与HPA轴和肾上腺衍生的应激激素无关

先前的研究表明,交感神经元支配着HFSC所在的隆突。全贴染色进一步表明,HF-TAC也位于真皮下部、肌脂膜和下层筋膜的交感神经支配附近(图2A)。HF-TAC死亡率较高的区域在HF-TAC附近也显示出明显更密集的交感神经支配(图S2D)。此外,RTX和束缚应激都激活了交感神经元,如交感神经节中的cFOS染色和血去甲肾上腺素升高所示,去甲肾上腺素是主要的交感神经递质(图S2E和S2F)。在这两者中,RTX引发了更强的交感神经反应,这可能是其更明显表型的原因。为了测试RTX诱导的毛囊死亡是否需要交感神经元,我们将RTX注射到用6-羟基多巴胺(6-OHDA,一种特定的交感神经毒素)化学切除交感神经的小鼠体内,并证实了有效的神经元消融(图2B)。交感神经消融阻断了RTX诱导的毛囊死亡和退化(图2C和2D),表明交感神经系统介导了RTX引起的毛囊死亡。

使用了化学遗传学DREADD(仅由设计药物激活的设计受体)系统。惰性配体氯氮平N-氧化物(CNO)激活Gq DREADD(一种工程化的Gq蛋白偶联受体)会触发神经元放电。我们产生了TH CreER;CAG LSL Gq DREADD和DBH Cre;CAG LSL Gq DREADD小鼠,这两种小鼠都允许使用CNO局部、剂量依赖性地激活皮肤中的交感神经。这种靶向激活专门在CNO注射区域诱导HF-TAC死亡,更高剂量诱导更广泛的细胞死亡和脱发(图2E和S2G)。 强烈的局部交感神经激活足以导致HF-TAC死亡和脱发。在局部注射去甲肾上腺素后,也观察到类似的局部毛囊损伤和脱发(图S2H和S2I)。总的来说,这些数据表明,在急性应激期间,过度激活的交感神经元分泌的去甲肾上腺素会导致毛囊死亡。
数据表明,急性应激会引发交感神经中去甲肾上腺素的激增,去甲肾上腺素会与毛囊细胞上的ADRB2结合,造成损伤。

由于注射后第1天HF-TAC死亡明显,我们重点研究了RTX后12小时的分子变化,以确定早期驱动因素。首先证实了所有主要毛囊群体的恢复(图S3A)。正如预期的那样,在盐水注射的对照组中,HF TAC的增殖性明显更强(图S3B),表达了更高水平的电子传递和氧化磷酸化基因,而HFSC显示了更高的糖酵解相关基因。
RTX后12小时,HF TAC显示增殖和氧化磷酸化减少(图S3B和S3C),但脂肪酸代谢基因上调,表明向脂肪酸氧化的代偿性代谢转变(图S3E)。相比之下,HFSC中的糖酵解相关基因保持不变(图S3D)。这表明,在稳态下,HF-TAC可能比HFSC更容易导致细胞死亡,因此对压力更敏感。

评估细胞内Ca2+升高是否足以导致毛囊细胞死亡,产生了K14-Cre;CAG LSL Gq DREADD小鼠,通过CNO注射使毛囊中的化学性Ca2+升高。研究观察到,随着CNO浓度的增加,HF-TAC死亡和脱发增加,这对应于毛囊中细胞内Ca2+的逐渐升高(图3H)。相比之下,HFSC在Ca2+升高时表现出的细胞死亡可以忽略不计(图3I)。总的来说,这些结果表明,急性应激期间交感神经元的过度激活会导致Ca²⁺ HF TAC过载,导致其快速死亡。
在第1天,死亡的HF TAC少于10个的毛囊主要表现出凋亡,而死亡细胞超过10个的卵泡(可能反映了更严重的损伤)则表现出凋亡和坏死。到第3天,所有剩余的HF TAC均显示坏死(图4D)。这些发现表明,急性应激最初会诱导HF TAC的凋亡样死亡,但会迅速转变为坏死。在TH CreER中注射去甲肾上腺素或CNO诱导激活后,也观察到坏死性HF TAC;CAG LSL Gq DREADD小鼠(交感神经过度激活)或K14-Cre;CAG LSL Gq DREADD小鼠(毛囊钙激增)(图4D和S4C)

在这项研究中,发现急性应激损伤通过两部分机制使毛囊再生:
(1)通过交感神经元激活产生即时效应,通过去甲肾上腺素驱动HF-TAC坏死
(2)自身反应性CD8+T细胞对这种坏死的激活,在随后的炎症损伤中可以靶向毛囊细胞。
因此,一次急性应激发作可能会立即造成伤害,并在这种情况下,使同一组织容易受到未来的损伤。尽管损伤的两个阶段在表型上相似,但它们是由不同的过程驱动的——一个是神经元,另一个是免疫学。
研究数据确定了CD8+T细胞和交叉呈递cDC1在介导应激诱导的毛囊坏死后的自身免疫反应中的作用,但不排除其他T细胞亚群(如CD4+T细胞或Tregs)参与调节这些反应。此外,虽然研究结果表明交感神经驱动的毛囊坏死在引发自身免疫中的重要性,但RTX也可能直接影响免疫细胞,如DC和巨噬细胞,而与毛囊损伤无关。
细胞治疗脱发的机制
细胞治疗脱发不仅仅是调节免疫力,还涉及到多个层面的机制,从毛囊细胞的修复到头皮微环境的改善,全方位促进头发的生长。
激活毛囊干细胞:重启毛发生长周期
毛囊干细胞是毛发生长的“种子细胞”,它们处于静止状态,当受到适当刺激时会活化,增殖分化为毛囊细胞,促进毛发生长。细胞治疗可以通过多种方式激活毛囊干细胞,例如干细胞分泌的生长因子可以直接作用于毛囊干细胞,激活其增殖和分化;线粒体自噬激活药物可以清除毛囊干细胞中的受损线粒体,维持细胞内线粒体稳态和功能,从而促进毛囊干细胞的活化。研究发现,外源性补充线粒体自噬激活药物KYP - 2047和Pennogenin 3 - O - beta - chacotrioside(P3Oβ)可以激活毛囊干细胞的增殖,加速毛囊从休止期进入生长期的进程。
修复毛囊微环境:营造健康生长土壤
毛囊的生长依赖于良好的微环境,包括细胞间的信号传导、营养供应和免疫平衡等。细胞治疗可以改善毛囊微环境,例如间充质干细胞可以分泌多种细胞因子和生长因子,调节毛囊周围细胞的功能,促进血管生成,为毛囊提供充足的营养;同时,干细胞还可以调节免疫细胞的活性,减少炎症反应,维持毛囊微环境的免疫平衡。此外,成纤维细胞通过调控自身的细胞膜“电压”,可以激活Wnt信号通路,直接指挥头发的生长与休眠,为毛囊生长提供必要的信号支持。
促进细胞再生与修复:替代受损毛囊细胞
压力导致的毛囊过渡扩增细胞死亡和毛囊损伤,会影响毛发的正常生长。细胞治疗可以通过移植健康的毛囊细胞或干细胞,替代受损的毛囊细胞,促进毛囊的再生和修复。毛囊干细胞移植是将患者自身的健康毛囊组织中的干细胞分离出来并移植到脱发区域,利用干细胞的增殖和分化能力促进新毛发生长。这种技术通过采集自身毛囊进行移植,可以避免排异反应,且效果持久稳定。此外,治疗脱发的细胞针通过提取患者自身的脂肪组织,从中分离出富含干细胞的成分,再将这些细胞重新注入头皮,这些干细胞具有分化为毛囊细胞的潜力,从而促进毛囊的再生和毛发的生长。
结 语
头发是我们身体健康的“晴雨表”,它的状态反映着身体内部的生理变化。压力导致的脱发不仅仅影响我们的外貌,更关乎我们的免疫健康。在这个充满压力的时代,我们不能忽视头发脱落背后的健康信号。细胞技术的发展为我们提供了前所未有的机遇,通过调节免疫系统功能和修复毛囊组织,我们可以有效地治疗压力性脱发和免疫性脱发,打破压力-脱发-免疫紊乱的恶性循环。但同时,我们也不能忽视生活方式调整的重要性,只有综合运用多种手段,才能真正守护好我们的头发健康和免疫防线。
参考文献
1:Stress-induced sympathetic hyperactivation drives hair follicle necrosis to trigger autoimmunity
免责声明:本文旨在科普相关知识,不作为医疗指导意见
编辑|Zhang.ZG
审核|Geng.ZG