
当寒风中捧起一杯热奶茶时,你喝下的不仅是冬日暖意,更可能是一剂激活肠道战火的“燃料”。川大华西医院的最新研究揭示:奶茶中隐藏的高果糖,正通过双重机制点燃免疫系统的烽火台。
颠覆认知的果糖
川大华西医院团队在《Nature》发表的突破性研究High fructose consumption aggravates inflammation by promoting effector T cell generation via inducing metabolic reprogramming首次阐明:高果糖摄入 → 激活mTORC1通路 + 升高活性氧(ROS) → 刺激Th1/Th17促炎T细胞 → 放大肠道炎症 → 推动结肠炎/炎症性肠病(IBD)恶化

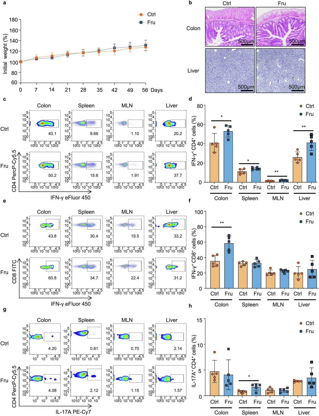
研究人员为了确定高果糖摄入对T细胞免疫稳态的影响,首先检查了用高果糖水处理的小鼠血糖水平的变化。发现与对照组(对照组)相比,喂食果糖的小鼠(Fru组)的血糖水平没有显著变化(补充图1a)。相比之下,高果糖水处理小鼠血清中的果糖含量显著增加(补充图1b)。对照组小鼠和喂食高果糖水的小鼠在饮食或饮水方面没有显著差异(补充图1c)。对照组小鼠和喂食高果糖水的小鼠的体重和组织病理学没有明显变化(图1a,b)
这与之前的发现一致,即用高果糖水喂养小鼠不会导致体重增加。22在高果糖喂养2个月后,确定高果糖处理小鼠的结肠、脾脏、肠系膜淋巴结(MLN)和肝脏中IFN-γ+CD4+T(Th1)细胞的频率上调(图1c,d)。高果糖处理的小鼠结肠中IFN-γ+CD8+T(Tc1)细胞的频率也显著增加(图1e,f)。喂食高果糖水的小鼠脾脏中IL-17A+CD4+T(Th17)细胞的频率显著增加(图1g,h)。相比之下,CD4+IL-10+T(Tr1)、CD4+IL-4+T(Th2)和CD4+Foxp3+调节性T(Treg)细胞的频率没有显著变化(补充图1d-i)。这些数据表明,高果糖摄入可以促进T细胞中IFN-γ和IL-17A的产生。

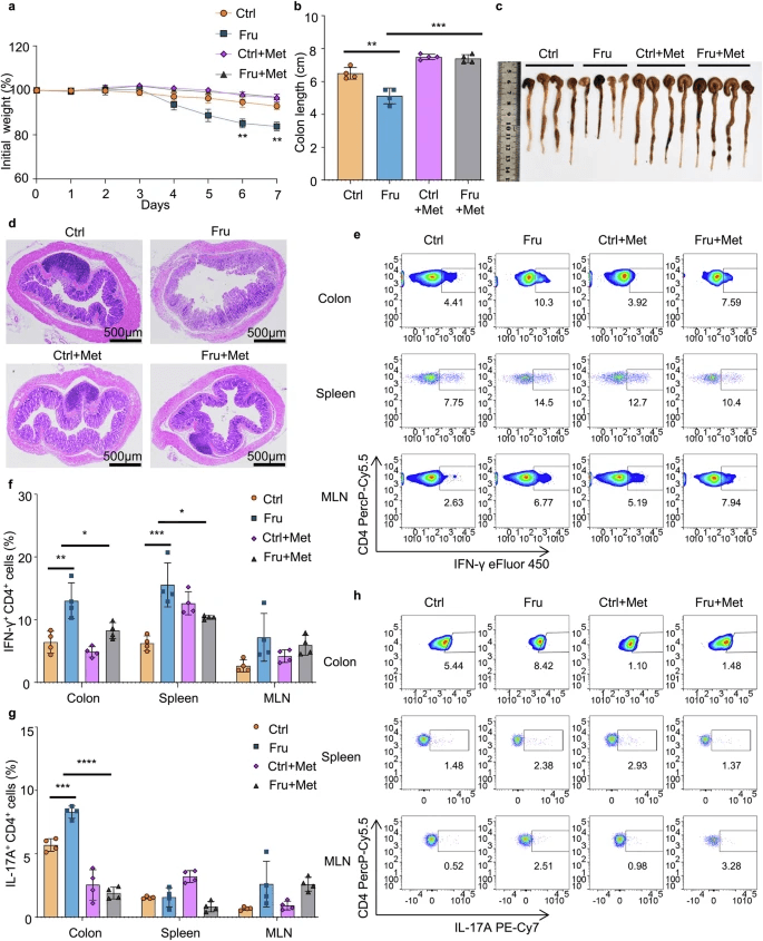
首先,研究员在用高果糖或正常饮用水处理的小鼠中建立了DSS诱导的结肠炎模型。Fru组的小鼠比对照组的小鼠体重减轻更多(图2a)。为了验证结肠炎的严重程度,收集了这些小鼠的结肠,并分析了它们在安乐死后的长度和炎症。Fru组的结肠相对较短。Fru组的炎症明显比对照组严重(图2b-e)。然后,使用流式细胞术研究了免疫反应,发现用高果糖水处理的小鼠结肠和脾脏中Th1细胞的频率显著增加(图2f,g)。相比之下,Ctrl组和Fru组结肠中Tc1、Th17、Tr1、Th2和Treg细胞频率没有显著差异(图2h、i和补充图2a-c)。这些数据表明,在DSS诱导的结肠炎模型中,高果糖摄入促进了Th1细胞的产生。

肠道是最大的免疫器官,富含IL-6.23。Th17细胞免疫在炎症性肠病中起着至关重要的作用。然而,在DSS诱导的结肠炎模型中没有观察到明显的Th17细胞免疫反应(图2i)。为了探索高果糖摄入是否调节炎症性肠病中Th17细胞的免疫反应,建立了一种T细胞转移性结肠炎模型,其中Th1和Th17细胞参与了疾病的发展。Rag1-/-小鼠被随机分为对照组和Fru组,在CD4+CD25-CD45RBhi幼稚T细胞转移前2天开始高果糖治疗。
Fru组小鼠的体重减轻和病理变化比对照组小鼠更严重(图2j,k)。我们发现,在该模型中,喂食高果糖水的小鼠的结肠、脾脏和MLN中Th17细胞的频率显著增加(图2l,m)。由于这种T细胞转移结肠炎模型中Th1细胞的频率很高,我们没有观察到喂食高果糖水的小鼠Th1细胞增加(图2n,补充图2d)。Tr1、Th2和Treg细胞频率在结肠中没有显著变化(补充图2e-g)。总的来说,在这种T细胞转移性结肠炎模型中,高果糖摄入促进了Th17细胞的产生。
在T细胞缺乏的裸鼠中建立了DSS诱导的结肠炎。高果糖和正常饮用水处理的小鼠在结肠炎疾病严重程度或体重减轻方面没有显著差异(补充图2h,i)。此外,Rag1-/-小鼠也被用于建立DSS诱导的结肠炎模型,其结果与裸小鼠的结果一致(数据未显示)。因此,补充高果糖不会加剧DSS诱导的没有T细胞的结肠炎。这些数据表明,饮用水中高果糖的摄入通过促进Th1和Th17细胞的产生加剧了IBD的进展。
在Th1和Th17细胞分化条件下,将CD4+CD25-CD62L+幼稚T细胞与含葡萄糖(Ctrl)或果糖(Fru)的完全DMEM(cDMEM)一起培养,以研究这一点。经鉴定,在Th0和Th1细胞诱导条件下,果糖在RNA和蛋白质水平上促进了IFN-γ和T-bet的表达,T-bet是Th1细胞的关键转录因子,表明果糖可以促进Th1细胞分化(图3a-f)。

果糖对T细胞活化的影响
果糖仍然促进Th1和Th17细胞的分化(图4d-k),表明果糖对T细胞分化的影响并不依赖于果糖介导的T细胞活化。研究果糖对T细胞凋亡和增殖的影响,发现果糖对T淋巴细胞凋亡没有显著影响(补充图4b,c)。果糖不促进T细胞增殖,实际上略微抑制了T细胞增殖(补充图4d,e),表明果糖诱导的Th1和Th17细胞的增加不是通过促进细胞增殖来实现的。综上所述,果糖促进Th1和Th17细胞的分化不是通过调节T细胞活化来实现的。

首先,给小鼠喂食正常饮用水或含20%果糖的水8周,然后从第5周开始通过饮用水给这些小鼠服用或不服用二甲双胍(补充图11a)。在治疗期间,四组小鼠的体重没有显著变化(补充图11b)。正如预期的那样,高果糖摄入增加了小鼠结肠、脾脏、MLN或肝脏中Th1、Tc1和Th17细胞的免疫力,二甲双胍补充剂显著抑制了果糖诱导的Th1、Tc1和Th1细胞的产生(图10a-e和补充图11c)。补充二甲双胍对其他T细胞亚型没有实质性影响,包括Tr1、Th2和Treg细胞(补充图11d–f)

研究表明,高果糖摄入与非遗传性疾病(包括代谢性疾病和癌症)之间存在相关性,摄入高果糖可以通过诱导Th1和Th17细胞来促进T细胞免疫。我们发现,在两种疾病模型中,高果糖摄入会加剧炎症性肠病的发展:T细胞转移性结肠炎和DSS诱导的结肠炎。尽管这两种IBD模型的发病机制不同,但高果糖摄入会增加两种模型中效应T细胞的炎症反应。基于这些体内发现,我们证明果糖通过谷氨酰胺代谢依赖性mTORC1激活促进Th1和Th17分化。研究证明二甲双胍是逆转高果糖摄入引起的T细胞炎症的有前景的候选者。这些发现不仅揭示了以前未被认识的高果糖摄入通过促进Th1和Th17细胞的产生来破坏免疫稳态和加剧炎症性肠病的风险,而且为逆转长期高果糖摄入引起的T细胞免疫失衡提供了潜在的治疗剂。
蔗糖和高果糖玉米糖浆(HFCS)是最常添加到食物中的膳食糖,导致人体葡萄糖和果糖摄入量大幅增加。高糖摄入的流行与许多疾病的发作或进展有关,包括高血糖、2型糖尿病(T2D)、肿瘤、和心血管疾病。众所周知,高果糖摄入是代谢功能障碍相关脂肪性肝炎(MASH)、结肠癌癌症和其他代谢性疾病的主要原因。

近年来,大量流行病学证据表明,过量摄入富含果糖的含糖饮料与胰腺癌症、结直肠癌癌症、子宫内膜癌症和卵巢癌症的风险增加显著相关,并与乳腺癌症患者预后不良相关.最近,高果糖水平被证明可以通过肠道菌群产生的乙酸增强O-连接的β-N-乙酰葡糖胺(O-GlcNAc)的酰化作用,促进肝细胞癌的发生。
结 语
这项研究不仅揭露了果糖的炎症阴谋,更敲响饮食现代化的警钟:“当糖的形态从水果变为工业提取物时,它已从能量源蜕变为代谢毒药。”减少加工糖摄入,或是抵御现代病浪潮中最具性价比的健康投资。
参考文献
1:High fructose consumption aggravates inflammation by promoting effector T cell generation via inducing metabolic reprogramming
免责声明:本文旨在科普相关知识,不作为医疗指导意见
编辑|Zhang.ZG
审核|Geng.ZG