
近期流感多发,主要流行哪种病毒?是否有变种或新发现的病毒?发展趋势如何?国疾控中心监测显示,17个流感高流行水平的省份检测阳性率超过45%,预计全国在12月上中旬流感达峰的可能性较大。

中国疾控中心病毒病所国家流感中心主任王大燕:当前我国急性呼吸道传染病整体呈上升趋势,流感病毒是主要流行的病原体,检测到的病原体均为已知常见病原体,没有监测到未知病原体及其导致的新发传染病。其中,有17个省份达到高流行水平,其他省份处于中流行水平。根据最近监测情况,预计全国在12月上中旬达峰的可能性较大。流感活动水平下降到低水平还需要一段时间,所以未来6—8周流感防控不能放松。甲型H3N2亚型流感病毒仍然占流行优势,占比超过95%,有少量甲型H1N1亚型和乙型流感病毒同期流行。
阳性率近45% 并非近一半人感染流感
“全国门急诊流感样病例中流感阳性率已经接近45%”这一数据引起了公众的广泛关注,对此,中国疾控中心病毒病所国家流感中心主任王大燕今天表示,这个数字不是像一些网友理解的在“流感病例中检测流感”,也不是全国有将近一半的人感染流感。

流感绝非普通感冒。它是由流感病毒引起的急性呼吸道传染病,传染性强、传播速度快。病毒侵入人体后,主要在呼吸道黏膜细胞中疯狂复制。此时,我们身体的免疫系统迅速进入“战斗状态”,启动多重防御体系。其中,先天免疫作为第一道快速反应防线,其核心成员就是我们的主角——NK细胞
NK细胞:天赋异禀的“病毒刺客”与“警戒哨兵”
NK细胞,学名自然杀伤细胞,是淋巴细胞家族的重要成员。它们天生具备非凡的能力:
01无需“预习”,即刻出击
不同于T淋巴细胞需要提前“认识”特定病毒(获得性免疫的特点),NK细胞是先天免疫的核心。它们无需特异性的识别抗原,就能在感染初期(病毒入侵后数小时到几天内)迅速识别并攻击受病毒感染的细胞以及某些肿瘤细胞。
02“火力”强大,精准清除
NK细胞识别到被流感病毒“劫持”的异常细胞后,会立即通过多种手段(如释放穿孔素、颗粒酶等)对这些细胞发起致命攻击(细胞毒性作用),就像精准制导导弹一样摧毁“敌人”的基地,有效阻断病毒复制和扩散。
03释放“信号弹”,指挥全局
NK细胞不仅自己杀敌,还会分泌重要的细胞因子,如干扰素γ (IFN-γ)等。这些因子就像战场上的信号弹,能强力激活整个免疫系统(如巨噬细胞、树突状细胞),促进抗病毒免疫,协调“围剿”行动。
行业资讯
2022年发表于《免疫学前沿》的体外研究,通过观察特定NK细胞(人胎盘造血干细胞来源的CYNK细胞)对甲型流感病毒(H1N1 PR8株)感染肺上皮细胞的反应,揭示了其工作原理:

这项研究探究了人胎盘造血干细胞衍生的NK细胞(CYNK)对IAV感染的体外抗病毒活性。病毒感染诱导呼吸道上皮细胞表达NK细胞激活配体,从而增强CYNK细胞的识别能力。
研究表明,在病毒感染期间,无论病毒类别如何,NK细胞都会被强烈激活,NK细胞的耗竭会加剧动物模型中的病毒发病机制。在人类中,据报道,外周血中季节性IAV感染后NK细胞数量减少,NK细胞衍生的TNF-α有助于减少流感病毒在肺上皮细胞中的复制。

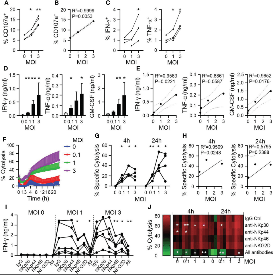
图1 CYNK细胞表达参与病毒识别的NK细胞激活受体。(A)代表性的流式细胞术点图,展示了用于分析CYNK细胞的门控策略。解冻的CYNK细胞用识别指定NK细胞标志物的荧光团偶联抗体染色,并通过流式细胞术进行分析。谱系包括CD3、CD14和CD19。CYNK被定义为活的CD3-CD14-CD19-CD56+细胞。(B)CYNK细胞上指示标志物表达的比例。(C)CYNK细胞上指示的NK活化细胞受体表达的代表性直方图。

图2 IAV上调感染细胞上NK细胞配体的表达。将A549细胞以MOI=0、0.1、1和3感染甲型流感病毒株A/Puerto Rico/8/34(PR8),并在感染后24小时使用流式细胞术分析细胞。(A)细胞内病毒核蛋白(NP)和(B)指定NK细胞激活受体配体的表达。(C)感染水平(x轴:%NP+百分比)和NK受体结合水平(y轴)的线性回归分析。(D)NKG2D的指定配体的表达。(E)感染水平(x轴:%NP+百分比)和抗ULBP2/5/6结合水平(y轴)的线性回归分析。平均值±标准差(n≥3)。表示实验组与IgG对照组存在统计学上的显著差异。P<0.05,P<0.01,P<0.001,P<0.0001。感染细胞与未感染细胞的比较(非配对t检验)。MOI,感染的多样性。
为了了解病毒感染是否会使A549细胞对NK细胞介导的杀伤敏感,将CYNK应用于病毒感染的细胞并实时监测细胞死亡。与之前的发现一致,A549细胞中的病毒感染以病毒剂量依赖的方式诱导CYNK对A549细胞的细胞毒性(图3F-H)

数据表明,CYNK通过特定的受体-配体相互作用识别病毒感染细胞上感染诱导的应激配体,导致CYNK脱颗粒、细胞因子产生和靶细胞细胞溶解。
体外数据和体内研究结果表明,CYNK细胞具有强大的抗病毒作用。研究为进一步研究病毒感染背景下的NK细胞提供了强有力的论据,并表明CYNK-001可以开发为治疗有限治疗选择的患者的传染病治疗方法。
总 结
流感季节,外界防护(勤洗手、戴口罩、保持社交距离、接种疫苗)是盾牌,内养免疫则是利剑。NK细胞作为我们体内强大的“隐形杀手”,在对抗流感等病毒感染中扮演着不可替代的角色。通过科学的生活方式呵护好它们,让这道“自带的抗病毒防火墙”保持最佳状态,我们就能更有底气地面对每一次健康挑战,筑牢守护健康的内在基石!
健康并非遥不可及的目标,而是源自日常生活点滴的积累。养好体内的“忠诚卫士”,这个冬天,流感病毒或许就不再那么可怕!
参考文献
1:Human placental hematopoietic stem cell-derived natural killer cells (CYNK) recognize and eliminate influenza A virus-infected cells
免责声明:本文旨在科普相关知识,不作为医疗指导意见
编辑|Zhang.ZG
审核|Geng.ZG